華夏航科國際股份有限公司
  • 關於華夏
    • 公司簡介
    • 最新消息
    • 發展指標
    • 企業願景
    • 品質管理
    • 合作伙伴
  • 服務項目
    • ECOSHINE®
    • 航空地勤服務及檢修
    • ULD維修服務
    • 病媒防治及清潔服務
  • 重要公告
    • 採購專區
  • 招募資訊
    • 人力招募
    • 聯絡資訊
  • 社會責任
    • 企業公民
    • 節能環保
  • zh-hant繁體中文

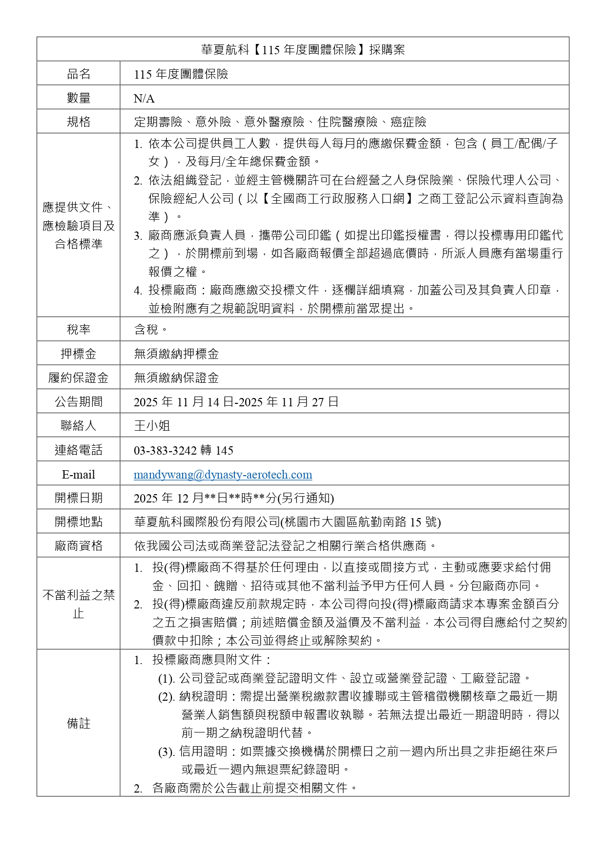
華夏航科【115年度團體保險】採購案

2025年11月14日/在: 採購專區(一般) /通過: necos

Share this entry
  • Share on Facebook
  • Share on Twitter
  • Share on Google+
/wp-content/uploads/2017/11/20171114-L-1.png 0 0 necos /wp-content/uploads/2017/11/20171114-L-1.png necos2025-11-14 16:17:432025-11-14 16:17:43華夏航科【115年度團體保險】採購案
TEL:03-383-3242
FAX:03-383-4222
© 2017 Copyright 華夏航科國際股份有限公司
- made by bouncin
ISO 14064-1(GHG)之溫室氣體查證報告意見書
Scroll to top